Official Saudi government websites end with
gov.sa
Official websites are secure and verify that you're in an official government site with (.gov.sa) or (.edu.sa) links
Secure sites use
HTTPS
Look for the lock icon or HTTPS in the address bar to ensure you're on a secure site
Registered with the Digital Government Authority under number:
20250415120
A government website registered with the Digital Government Authority.
Government website registered with DGA
How you know?
09-February-2026
Medina
Loading...
About the University
Colleges
Deanships
Departments
Research
Scientific Journals
E-Services Directory
Alumni
Conferences
Study at University
Search
Search
Suggestions
Admission
Scholarships
Programs
Login
العربية
Study at Islamic University
0
Student Type
What type of student are you?
Study Type
Please specify the type of study you prefer
Apply
You will be redirected to the application portal
New Student (International)
Citizen/Resident (Local)
Bachelor's (Regular)
Master's (Regular)
Bachelor's (Distance)
Bachelor's (Regular)
Master's/Ph.D.
Advanced Diploma
Cancel
Back
Go to Application
Start Over
Home
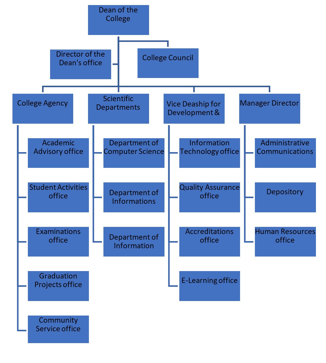
College of Computing and Information Systems
The organizational structure of the College of Computer Sciences
The organizational structure of the College of Computer Sciences
Share Page
X
LinkedIn
WhatsApp
Copy Link
Was this page useful?
Yes
No
60% of users said Yes from 2843 Feedbacks
Close
Please tell us why
(you can select multiple options)
Content is relevant
It was well written
The layout made it easy to read
Something else
Please tell us why
(you can select multiple options)
Content is not relevant
Content is not accurate
Content is too long
Something else
I'm
Male
Female
Feedback
For more information you may review
e-participation statement
and
rules of engagement.
Submit
Cookies
×
This website uses cookies to ensure ease of use and provide an enhanced browsing experience. By continuing to browse this site, you acknowledge and accept the use of cookies.
Terms & Conditions
|
Privacy Policy
Accept
Decline